|
|
по схеме - Страница 85 - Форум
|
по схеме
| |
| Andrew | Дата: Суббота, 21.01.2012, 15:49 | Сообщение # 1261 |
 Генералиссимус
Группа: Администраторы
Сообщений: 7575
Статус: Offline
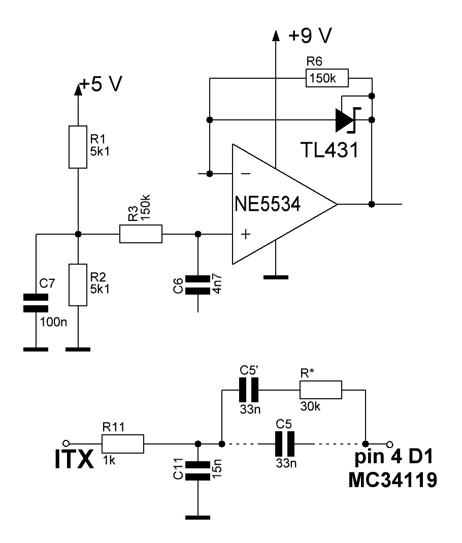
| Доработки предлагаемые pavnik. (у него не получилось разместить схему).
|
| |
|
|
| ewstep | Дата: Суббота, 21.01.2012, 16:28 | Сообщение # 1262 |
|
Лейтенант
Группа: Пользователи
Сообщений: 57
Статус: Offline
| Такое решение с TL431 хоть и не даст выгореть АЦП, но внесет сильные фазовые искажения при положительных выходных полуволнах наряжения и не решает цели из-за которой подняли питание операционника до 9 вольт - отрицательная полуволна на выходе опера как и при питании от 5 вольт все равно не будет доходить до нуля , ставьте райл-то-райл и не морочте себе голову.
Сообщение отредактировал ewstep - Суббота, 21.01.2012, 16:29 |
| |
|
|
| Ded | Дата: Суббота, 21.01.2012, 16:38 | Сообщение # 1263 |
 Генерал-майор
Группа: Пользователи
Сообщений: 266
Статус: Offline
| в авторской схеме делителем R1,R2 подстраивали x,y=0 (напряжение на выходе операционника около 2,5 V ) а здесь как ?все равно придется выставлять 2,5В,получается что поднимать напряжение не имеет смысла
выслушай всех,но сделай по своему
Сообщение отредактировал Ded - Суббота, 21.01.2012, 16:48 |
| |
|
|
| pavnik | Дата: Суббота, 21.01.2012, 17:39 | Сообщение # 1264 |
|
Рядовой
Группа: Пользователи
Сообщений: 7
Статус: Offline
| ewstep Откуда возьмутся сильные фазовые искажения? Есть даташит на TL431, там приведены импульсные характеристики, есть программа LTspice - можно увидеть и АЧХ и ФЧХ. Отрицательная полуволна при однополярном питании? При выходном напряжении меньше 5 В TL431 не оказывает никакого влияния, в АЦП есть защита по входу и АЦП не обрабатывает отрицательную полуволну. Повышение напряжения питания не влияет на выставленные 2.5 В, по даташиту питание NE5534 - +/- 3 В [ставьте райл-то-райл и не морочте себе голову], вот я и не морочил голову поиском райл-то-райл и прикидкой полосы пропускания усилителя. Я показал свой вариант схемы, не призываю повторять и моё мнение - это моё мнение.
|
| |
|
|
| ewstep | Дата: Суббота, 21.01.2012, 21:41 | Сообщение # 1265 |
|
Лейтенант
Группа: Пользователи
Сообщений: 57
Статус: Offline
| NE5534 при питании +2.5 -2.5 еще работает, но размах выходного напряжения при таком питании составляет +1,5 /-1,5 вольта относительно средней точки с потенциалом +2,5 вольта, тоесть на входе АЦП от +1,5 до +3 вольт. И это уже в режиме двухстороннего ограничения сигнала. Подняв питание операционника до +9 вольт без TL431 будем иметь размах на его выходе +7,5 - 1,5 вольта относительно все той же средней точки с потенциалом 2,5 вольта. Установив прецизионный стабилизатор вы ограничили положительные полуволны на уровне +2,5 вольта, но отрицательные ( относительно уровня средней точки) полуволны будут по-прежнему иметь размах только -1,5 вольта и того : увеличив только плюс питания и введя ограничитель на TL431 мы получили размах на выходе опера +2,5 / -1.5 , против исходного +1,5 / -1,5 и что это особо даст вашему МД ? Ничего, кроме пролезания не нужных помех по питанию от усилителя Тх прямо на питание входного усилителя, динамический диапазон МД от такой доработки не увеличится, трата деталей. Я тоже просто высказал свое мнение.
Сообщение отредактировал ewstep - Суббота, 21.01.2012, 22:11 |
| |
|
|
| Vlad399 | Дата: Воскресенье, 22.01.2012, 20:19 | Сообщение # 1266 |
|
Лейтенант
Группа: Пользователи
Сообщений: 45
Статус: Offline
| Здравствуйте! Надеюсь на помощь опытных кротостроителей. Уже довольно долго без особого успеха впервые пытаюсь сделать катушку для Крота, кольцевую, на основе корпуса NM8041_42_44. Сделал катушки, предварительно свел их и залил по отдельности эпоксидкой. планируя на последнем этапе отлить перемычки. Затем поверх эпоксидки для экранировки обмотал каждую катушку Тх и Рх/Сх узкой полоской самоклеящейся аллюминиевой фольги. Получились сплошные экраны с зазором в 1 см, посадил их на землю. В результате потерял сведение и даже возможность вернуть его, т.к. экранированная катушка Рх/Сх, естественно, не чует настроечную петлю. Разве функционально такой аллюминиевый экран не одно и то же, что и экран из графитового лака? Что я принципиально сделал не так? С уважением, ВладимирДобавлено (22.01.2012, 20:19) --------------------------------------------- Кажется во время перекура сам понял в чем ошибка. Графитовым лаком мажется только плоскость катушки, обращенная к земле, а не вся катушка. Это так? С уважением,
|
| |
|
|
| bliznecvy | Дата: Воскресенье, 22.01.2012, 21:21 | Сообщение # 1267 |
 Генерал-майор
Группа: Пользователи
Сообщений: 295
Статус: Offline
| Vlad399, я так-же однажды наступил на эти грабли. Алюминиевая фольга по сути металл и использовать ее надо аккуратно, разбаланс она вносит приличный. Сначала свести до петли, затем экранировать, а потом только тонкое сведение петлей и лучше уже залитый и термотренированный датчик. Передающую можно не экранировать. Графитом покрыватся вся премная катушка. Просто в некоторых конструкциях графитом покрывают внутреннею поверхность корпуса датчика. Кащеи покрывают поверх залитого датчика и только приемную. Петлю делай длиннее т.к. разбаланс получился не детский. Попробуй теперь свести монетками или цветными или железными, могут подействовать и те и другие, экперементируй.
|
| |
|
|
| telefonist_54 | Дата: Воскресенье, 22.01.2012, 21:35 | Сообщение # 1268 |
 Рядовой
Группа: Пользователи
Сообщений: 12
Статус: Offline
| Сначала подгони частоты конденсаторами ,а после уже петлей.
|
| |
|
|
| bliznecvy | Дата: Воскресенье, 22.01.2012, 22:02 | Сообщение # 1269 |
 Генерал-майор
Группа: Пользователи
Сообщений: 295
Статус: Offline
| Здесь интересный материал http://www.metdet.ru/Sensor_20_2.htm
|
| |
|
|
| Andrew | Дата: Воскресенье, 22.01.2012, 22:14 | Сообщение # 1270 |
 Генералиссимус
Группа: Администраторы
Сообщений: 7575
Статус: Offline
| Quote (Vlad399) Сделал катушки, предварительно свел их и залил по отдельности эпоксидкой. планируя на последнем этапе отлить перемычки. У кощеев есть заливочная форма которая облегчает задачу, я так понял вы ей не воспользовались? Вообще не так сложно графитом экранировать, натерли на газетку (я натераю об абразивный брусок,по времени на катушку 3 мин.) смешали с лаком где-то 1:1 и кисточкой... А вообще кто 1 раз делает советую попрактиковаться на DD - ее гораздо легче сводить, экранировать фольгой можно только RX.
|
| |
|
|
| ewstep | Дата: Воскресенье, 22.01.2012, 22:15 | Сообщение # 1271 |
|
Лейтенант
Группа: Пользователи
Сообщений: 57
Статус: Offline
| Quote (Vlad399) Получились сплошные экраны с зазором в 1 см, посадил их на землю. В результате потерял сведение и даже возможность вернуть его, т.к. экранированная катушка Рх/Сх, естественно, не чует настроечную петлю. Это не естественно - должна чувствовать и сводиться настроечным витком как обычно, экран хоть с фольги, хоть с графита защищает только от изменения внешней паразитной емкости ( работа по мокрой траве и т.д.). Графитом мажется вся приемная катушка со всех сторон, фольгой тоже лучше не делать зазора, просто чтобы не получилось к.з. витка - изолируешь начало намотки фольги изолентой и обматываешь конец намотки фольги поверх изоленты , слегка в нахлест с началом экрана с небольшим перекрытием - около 1 см.
|
| |
|
|
| Vlad399 | Дата: Понедельник, 23.01.2012, 11:52 | Сообщение # 1272 |
|
Лейтенант
Группа: Пользователи
Сообщений: 45
Статус: Offline
| Спасибо всем откликнувшимся! Да, заливочной формой не пользовался, т.к. не нашел, где её можно купить. Заливал в корпус, подложив под катушки ПВХ пленку и деформировав её под форму канавки паяльным феном. Вечером попробую определить в какую сторону убежало сведение. Если для возврата его витки в Сх нужно добавить, то это еще ничего. А вот если витки нужно уменьшать, то выдергивать их из под фольги проблематично. До установки фольги пробовал остатки несведения убирать монеткой - все шикарно сводилось практически в 0, а с экраном чутья монеты практически нет. То ли сведение слишком далеко ушло, то ли фольга как экран далеко не то же, что графит. У графита сопротивление килоомы, а у фольги практически ноль. Вобщем, вечер, возможно, покажет что делать дальше. С уважением, Владимир
|
| |
|
|
| ewstep | Дата: Понедельник, 23.01.2012, 14:25 | Сообщение # 1273 |
|
Лейтенант
Группа: Пользователи
Сообщений: 57
Статус: Offline
| Если при сведении нужно уменьшить остаток - просто физически переверните ( перекрутите ) на 180 градусов вашу настроечную петлю и если допустим исходно было синфазно - станет противофазно и из под фольги уже ничего не нужно будет выдирать, просто поищите подходящее место и фазировку настроечного витка (витков).
|
| |
|
|
| bliznecvy | Дата: Понедельник, 23.01.2012, 14:43 | Сообщение # 1274 |
 Генерал-майор
Группа: Пользователи
Сообщений: 295
Статус: Offline
| Длинный виток коряво, но не страшно. укладывать его надо будет вдоль намотки, по часовой или против, зависит от того, куда ушло сведение в +или в -. В итоге всеравно придется минимизировать воздействие фольги монетками. С резонансным датчиком надо будет еще подбирать частоту-фазу. С нерезонансным датчиком проще, выставляется частота TX один раз, но как можно точнее. Спасибо за внимание.
|
| |
|
|
| хохол | Дата: Понедельник, 23.01.2012, 19:24 | Сообщение # 1275 |
 Лейтенант
Группа: Пользователи
Сообщений: 62
Статус: Offline
| Я еще делаю так,если при балансировке получается пол витка-разворачиваю его в обратную сторону и увязываю.Дальше петлей и доп предметом.
|
| |
|
|
|
|